w66利来国际

您现在的位置:w66利来国际 >> 招标采购 >> 正文

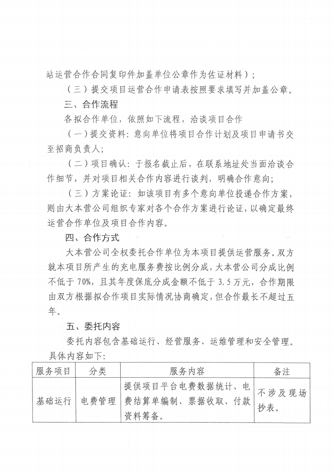
关于公开征集停车场充电桩运营服务合作单位的公告

 【发布日期:2025-07-08】 【字号: 】 【关闭此页

分享按钮